行业热点
Article
首页 > 行业热点
九安医疗出资1.5亿,投资大模型!

发布者:IVD资讯

发布时间:2023-11-21

点击:569

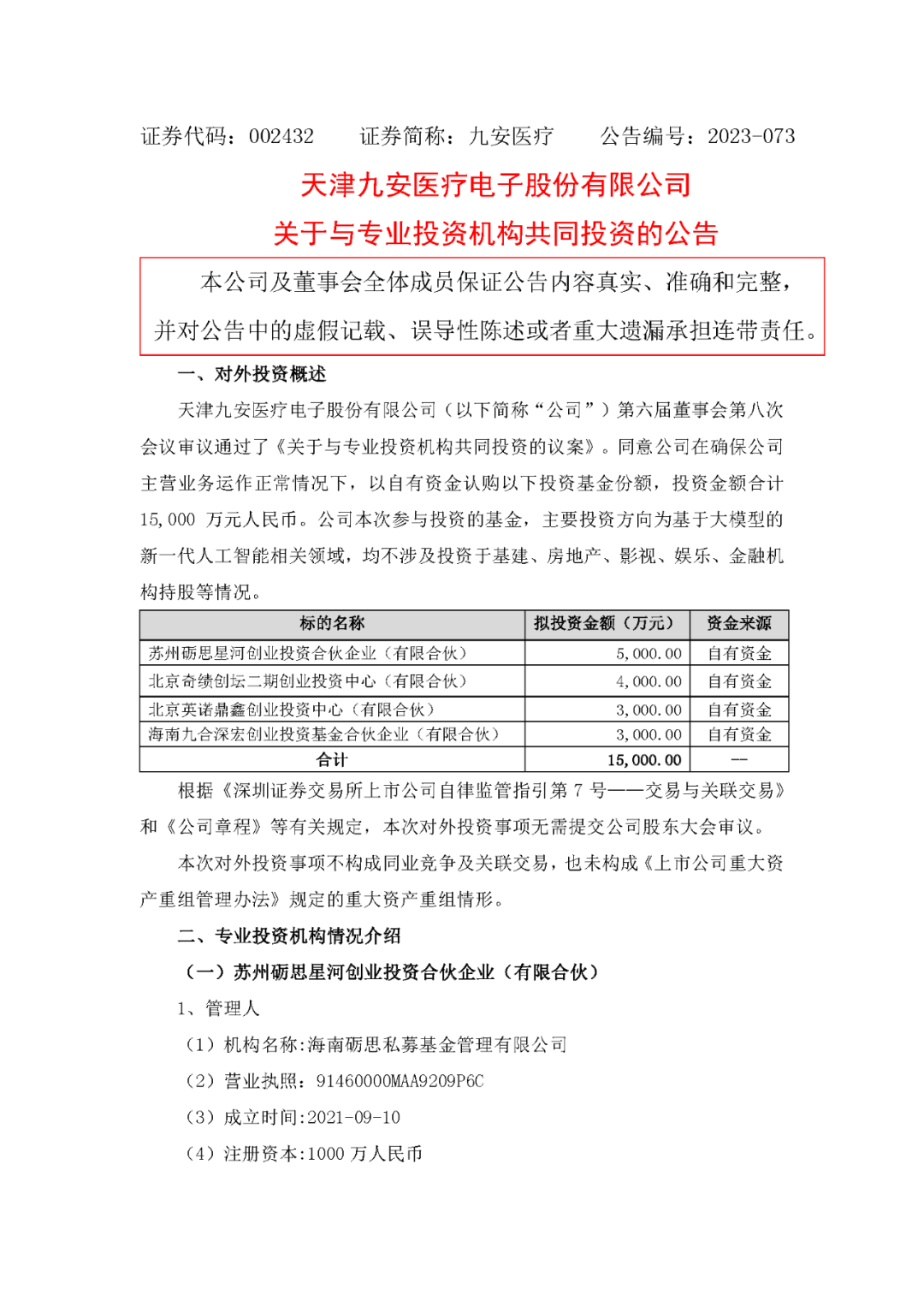
九安医疗发布公告公司第六届董事会第八次会议审议通过了关于与专业投资机构共同投资的议案同意公司在确保公司主营业务运作正常情况下以自有资金认购投资基金份额投资金额合计1.50亿元人民币公司本次参与投资的基金主要投资方向为基于大模型的新一代人工智能相关领域均不涉及投资于基建房地产影视娱乐金融机构持股等情况。



来源:九安医疗公告

客服热线
13986268233
关注我们:

扫一扫关注我们