首页
公司介绍
IVD资讯
品牌张聊医疗
IVD体外诊断网
行业资讯
行业热点
技术产品
市场观察
政策法规
创业投资
业务介绍
品牌战略咨询
主编原创
内容传播
直播/转播
视频号专访
宣传片制作
全媒体发布
战略合作
舆情报告
企业动态
职场招聘
联系我们
搜索
行业热点
Article
首页
>
行业热点
IVD上市企业,2名副总同时辞职!
发布者:IVD资讯
发布时间:2023-12-27
点击:450
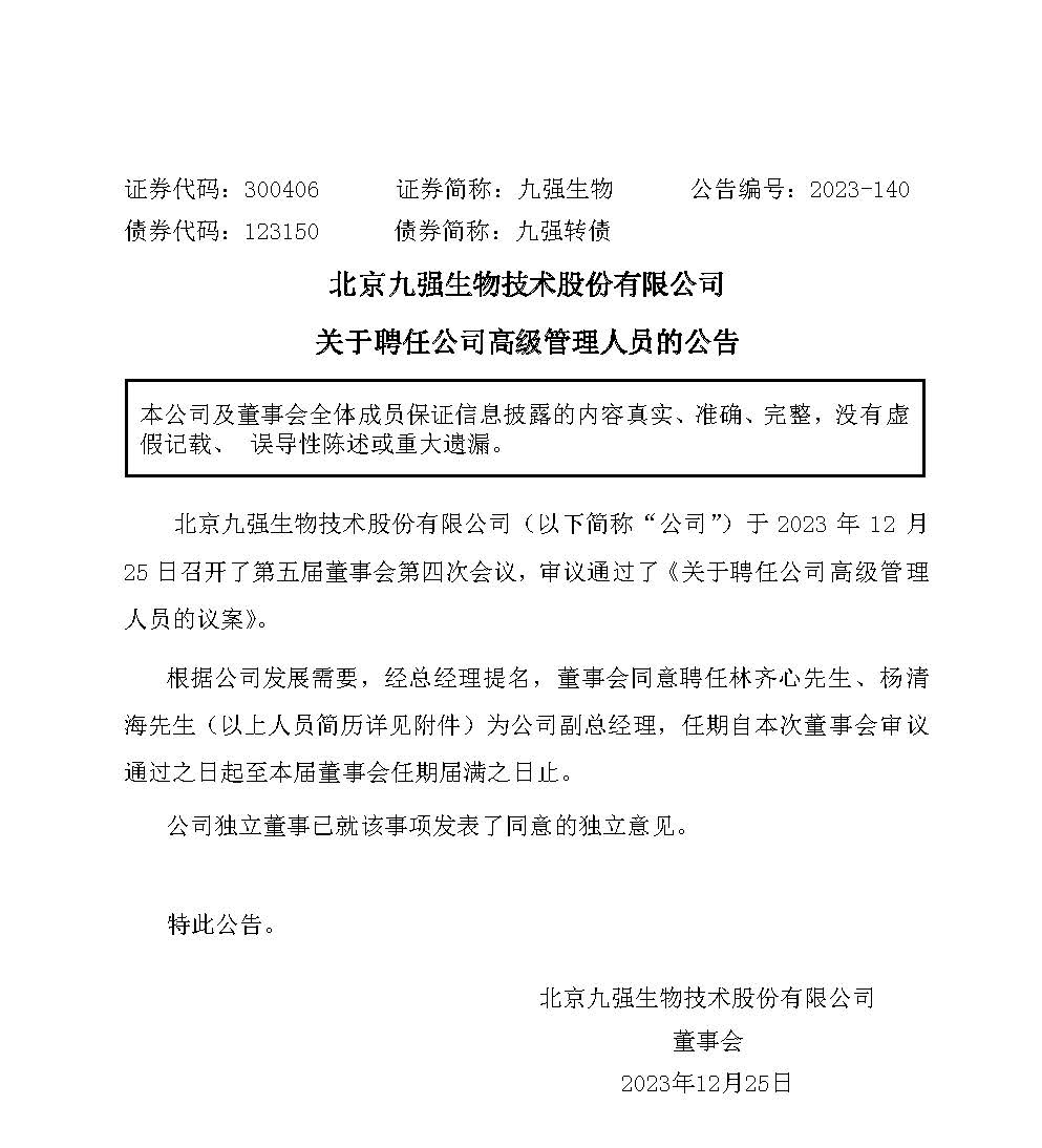
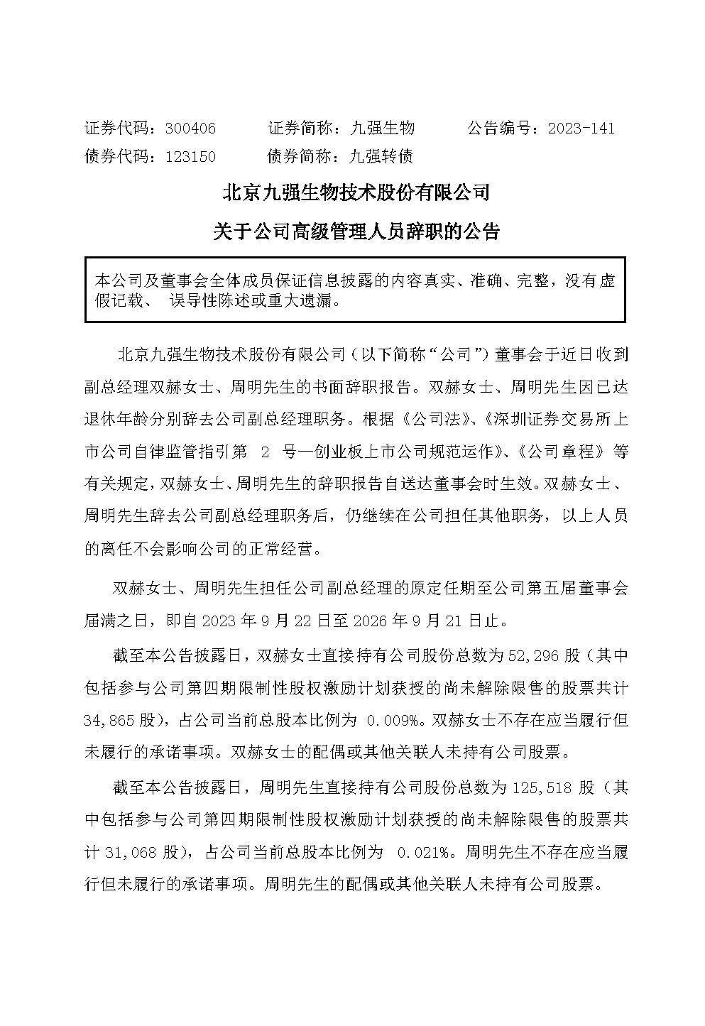
来源:九强生物公告
12月25日,九强生物公告,董事会于近日收到
副总经理双赫女士、周明先生的书面辞职报告。双赫女士、周明先生因已达退休年龄分别辞去公司副总经理职务。
双赫女士、 周明先生辞去公司副总经理职务后,仍继续在公司担任其他职务,以上人员的离任不会影响公司的正常经营。双赫女士、周明先生担任公司副总经理的原定任期至公司第五届董事会届满之日,即自2023 年 9 月 22 日至 2026 年 9 月 21 日止。
根据公司发展需要,经总经理提名,
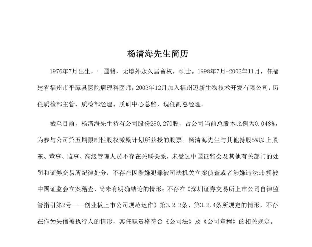
董事会同意聘任林齐心先生、杨清海先生(以上人员简历详见附件)为公司副总经理
,任期自本次董事会审议通过之日起至本届董事会任期届满之日止。
亚辉龙,再牵头!
4家医药公司合谋哄抬药价,被罚12亿!
相关资讯
IVD全国独家新品!亮相CACLP
2026-04-22
菁良国产第三方质控品,重磅亮相CACLP!
2026-04-22
IVD标签及医疗器械唯一标识UDI解决方案!
2026-04-22
全球首发!康华生免流水线横空出世
2026-04-22
中元汇吉,签约碧迪!
2026-04-22
Copyright©2016-2024 All rights reserved. IVD资讯 版权所有
陕ICP备2022001803号
咨询热线
13986268233