行业热点
Article
首页 > 行业热点
这家IVD上市企业,2023业绩强势增长!

发布者:IVD资讯

发布时间:2024-01-24

点击:456

来源:九强生物


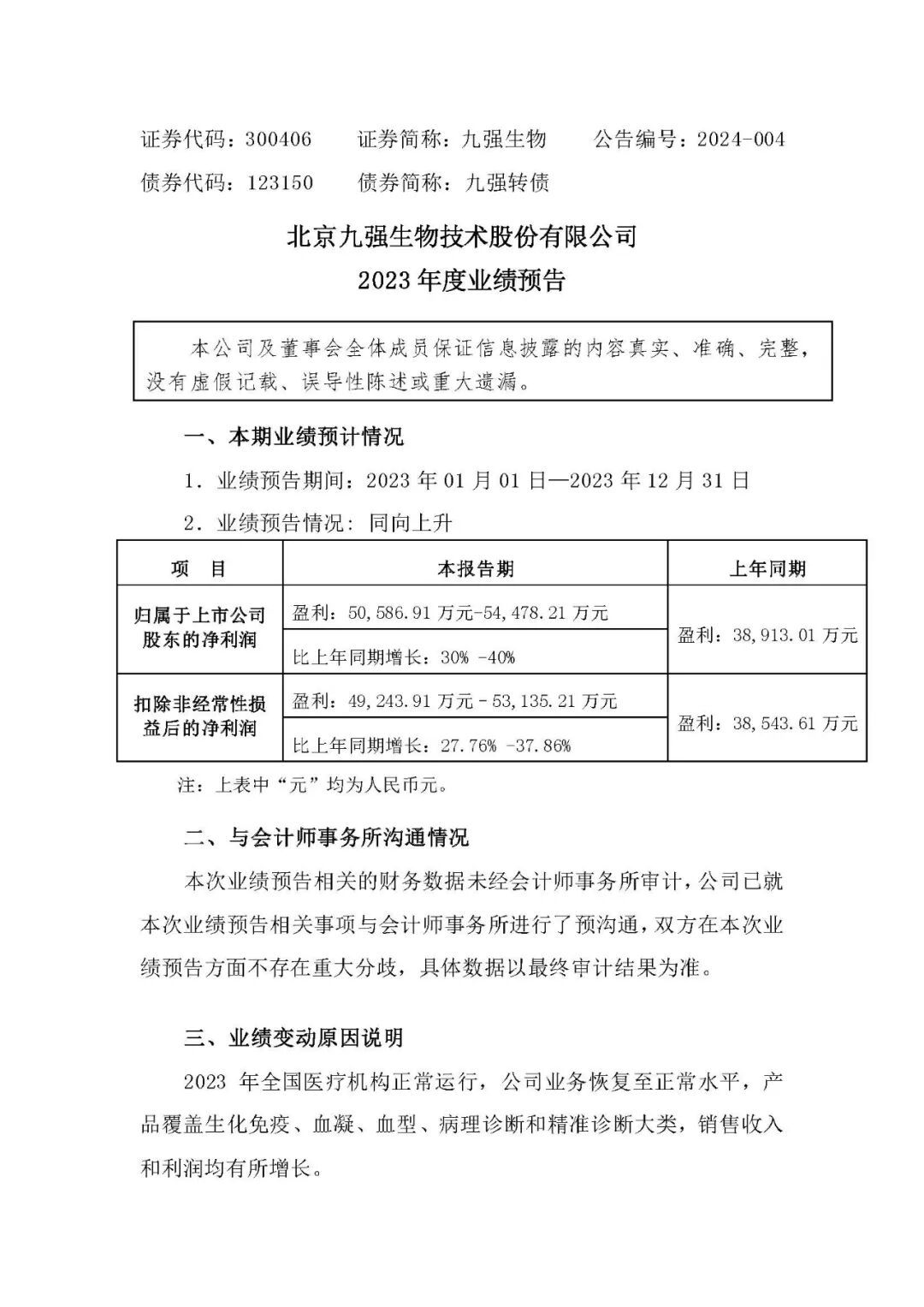
1月22日九强生物发布全年业绩预告公司预计2023年1-12月业绩预增归属于上市公司股东的净利润为5.06亿-5.45亿净利润同比增长30.00%至40.00%



公司基于以下原因作出上述预测 2023年全国医疗机构正常运行公司业务恢复至正常水平产品覆盖生化免疫血凝血型病理诊断和精准诊断大类销售收入和利润均有所增长。


客服热线
13986268233
关注我们:

扫一扫关注我们