发布者:IVD资讯
发布时间:2023-12-14
点击:630
来源:贾半仙聊诊断
先来看一组数据!
根据北京疾控中心11月30日发布的最新监测结果:结果显示11月20日~26日,北京市共报告法定传染病72475例。据悉该数值至少已连续7周攀升,其例数更是达到了5月份新冠“二阳”感染峰值期(5月15~5月21日,25544例)的2倍以上。
而据11月29日中疾控官方微信公号援引的中疾控病毒病所国家流感中心主任王大燕的最新研判报道,每年冬春季节均是流感病毒、呼吸道合胞病毒,腺病毒、肺支等多种急性呼吸道疾病的高发季节。
但是多病原监测显示今年冬季流行的呼吸道疾病病原体与往年大体相似,并没有新的病原体流行。所以和新冠时期的大流行还不太一样。
目前有孩子的同学或同事基本上不是在医院带孩子看病,就是带孩子看病的路上。同时还有一大批人也有不同症状的呼吸道感染疾病发生。
那问题来了,2023为何呼吸道疾病如此高发?
一、免疫落差或者称为免疫负债
所谓“免疫落差”即长期低或无接触某病毒和细菌,致使人体对某病原体缺乏免疫刺激。对于低龄儿童而言,“免疫落差”可能推迟第一次接触常见病原体的年龄。
而放在现实则为新冠大流行期间其他病毒和细菌的传播减少。或者说新生儿和普通人群长时间接触不到这些呼吸道疾病的病原体。
事实上前几年很多新出生的儿童较少接触到呼吸道病原体,没有形成针对特定病原体的免疫力,诸如流感、副流感、呼吸道合胞病毒、腺病毒等病原体。
所以可能导致一些人群(以儿童为主)对流感、呼吸道合胞病毒和其他病原体缺乏免疫防御能力。进而产生了部分儿童的或者成人的免疫落差,这才有可能使得更多人群易感染呼吸道疾病。
这个现象不光是我国有,外国也出现了相似的情况。2022冬季许多比中国早开放一年的国家,例如北美曾经发生过密集的RSV和流感病毒感染,其感染大部分都为儿童。这导致了不少儿科病房爆满,加剧了儿科ICU挤兑等情况。
所以2022年冬季北美儿童呼吸道疾病爆发,以及2023年我国呼吸道疾病高发可以认为是免疫落差造成的。
又据国内外主流观点报道,免疫落差虽然会造成呼吸道疾病在防控措施改变后致使发病率的上升,但并不代表人体免疫系统受到不可逆损伤或失去相应免疫力。所以大家也不用过于担心。
二、多种呼吸道病原体叠加有关
人民日报报道11月26日,国家卫生健康委召开新闻发布会介绍冬季呼吸道疾病防治有关情况。国家卫生健康委新闻发言人、宣传司副司长米锋介绍。
近期我国急性呼吸道疾病持续上升,与多种呼吸道病原体叠加有关
米锋介绍,监测显示,近期呼吸道感染性疾病以流感为主。此外,还有副流感病毒、呼吸道合胞病毒、腺病毒、鼻病毒、肺炎支原体等引起的疾病。分析认为,近期我国急性呼吸道疾病持续上升,与多种呼吸道病原体叠加有关。
本次呼吸道疾病高发主要致病原为流感病毒除此以外致病原还包括鼻病毒、肺炎支原体、呼吸道合胞病毒、腺病毒等。
此外当下不同年龄人群致病原不太一致:
1-4岁人群:主要以流感病毒,鼻病毒为主。
5-14岁人群:流感病毒,肺炎支原体,腺病毒为主。
15-59岁人群:流感病毒,鼻病毒,新冠病毒为主。
60岁以上人群:流感病毒,人偏肺病毒,普通冠状病毒为主。
(备注:鼻病毒存在定植现象,健康人群也有相当比例检出,即便感染症状也较轻且很快会自愈,不用过分担忧)
所以致病原多样,且不同年龄段主要致病原不太一致,则又是另一个可能导致2023年呼吸道疾病高发的原因。
同时对于儿童和老年人而言,其容易出现混合感染,例如儿童常见的病毒,病原体混合,细菌,病毒等混合。而老年人本身免疫力较差,且有基础疾病的情况下更易感染,尤其是基础疾病例如糖尿病,心肺肾功能疾病等更容易并发革兰氏阴性菌。
但是各位不要私自用药,尤其在不清楚致病原之前。因为不同病原体其治疗药物不同。
例如参考儿童肺炎支原体肺炎诊疗指南(2023年版),肺炎支原体药物使用如下。
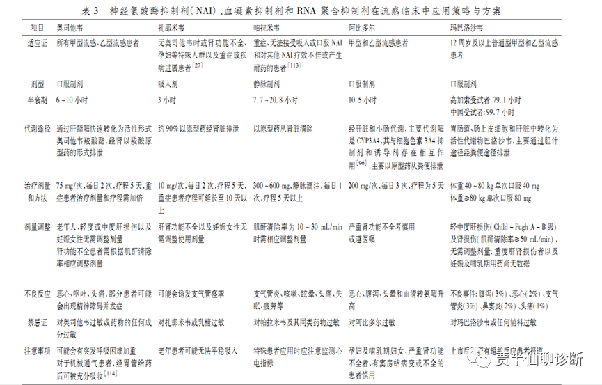
针对流感病毒药物根据成人流行性感冒诊疗规范急诊专家共识(2022版)用药如下。
最后提几句肺支对于大环内酯类耐药的问题,目前这个比例相当高。所以这里也猜测本次呼吸道疾病高发和目前肺支这类致病原耐药率高有些关系。
三、2024年会好吗
阳光下没有新鲜事,历史会重演,但不是简单地重复!
预计2024年还会群毒共舞,放弃幻想,你我都要做好与病毒做好长期抗战的准备。
多喝水、勤洗手、公共场所戴口罩,甚至在12月9日国家疾控局关于印发预防呼吸道传染病公众佩戴口罩指引(2023年版)的通知,国家也真是为我们操碎了心。
作为从业者,该如何关注这样的机会呢?
看朋友圈发现有厂家在做副流感专家共识,查了些文献才知道,原来副流感发病率也不低,而且在传染力和致病性上也不输其他病毒,忽视了,看来后面还得多看文献。
不检测就不会有,但也会延误病情,关于副流感,大浩也会持续关注,有了市场动向再跟大家汇报。
我是一直努力的大浩,一个想做产品经理的技术支持。我们下期见!
参考文献:
中国老年社区获得性肺炎急诊诊疗专家共识2023中华急诊医学杂志2023年10月第32卷第10期
(2016年版)中国成人社区获得性肺炎诊断和治疗指南中华呼吸和结核杂志2016年4月第39卷第4期
吕菁君,赵光举,赵宏宇等.成人流行性感冒诊疗规范急诊专家共识(2022版)[J].中国急救医学,2022,42(12):1013-1026.
刘志勇.多种病原体叠加致呼吸道疾病高发[N].健康报,2023-11-27(004).DOI:10.28415/n.cnki.njika.2023.003209.
吴斯旻.多种呼吸道疾病流行“免疫债”是否增加感染与重症[N].第一财经日报,2023-12-01(A07).
儿童肺炎支原体肺炎诊疗指南(2023年版)[J].全科医学临床与教育,2023,21(03):196-202.DOI:10.13558/j.cnki.issn1672-3686.2023.003.002.
