发布者:IVD资讯
发布时间:2024-04-15
点击:886
IVD资讯综合新产业公告
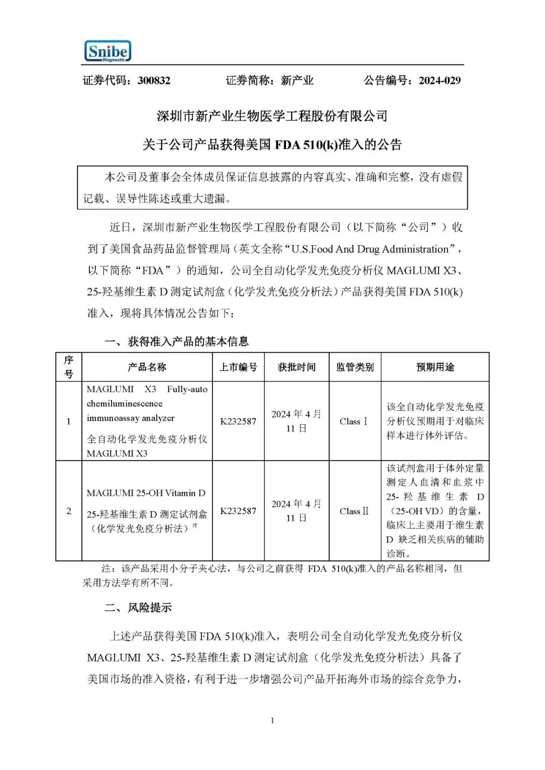
近日,新产业生物收到了美国食品药品监督管理局的通知,公司全自动化学发光免疫分析仪 MAGLUMI X3、25-羟基维生素D测定试剂盒(化学发光免疫分析法)产品获得美国 FDA 510(k) 准入。
X3,化学发光的“小钢炮”
MAGLUMI X3是新产业生物专为满足大医院门诊、急诊、专科实验室,以及中小医院和基层医疗服务机构的需求而设计的小型化学发光分析仪。X3共获得174项专利,采用当今尖端科技,并融入新一代ABS(All Balanced and Strong)理念,在全局考虑的基础上投入精心设计,各项性能均处于领先水平。
