政策法规
Policies
首页 > 政策法规
全国检验结果互认,第三方质控市场大爆发!

发布者:IVD资讯

发布时间:2023-11-14

点击:628

来源:岭北山人


11月7日,国家卫健委召开新闻发布会,就全国医疗机构信息互通共享三年攻坚行动为主题,重点介绍推进互通共享三年攻坚行动的有关情况进行介绍。其中,对于医疗机构之间的检验检查结果互通互认问题,再次提上议程。


检验结果互通互认


国家卫生健康委规划司司长毛群安先生表示:推动检查检验结果互通共享。2025年底,全国所有的二级公立医院要实现检查检验结果跨机构调阅。这次攻坚行动要求全面推动医学检查检验结果互通共享。


一是在国家层面,我们要建立检查检验结果互通共享的信息标准规范,明确检查检验互认的项目清单,形成检查检验项目等编码数据库,建立检查

检验结果跨省互通共享的主索引数据服务接口,建立完善检查检验结果的质量控制、授权访问等管理制度。


二是在省级层面,基于省统筹全面健康信息平台,部分试点省份建成“影像云”,建立了标准规范型的检查检验结果互通共享机制。


三是在医疗卫生机构层面,按照国家卫生健康委关于医疗机构医学检查检验结果互认管理办法的相关要求,实现医学检查检验结果的互认共享。

检验结果互认的前提,就是建立有效的实验室质量控制体系,目前,NCCL(国家卫生健康委临床检验中心)全面针对主要临床检验项目开展全国室间质量评价计划。目前开展评价计划122项,涵盖临床生物化学、免疫学、血液体液学、微生物学、分子生物学、输血检验等专业,包括约315项检验项目,参加实验室约6000余家(包括医疗机构、采供血机构、疾病控制机构、国际旅游卫生保健中心和体外诊断企业等)。
         
作为检查分析仪器或方法性能物质,质控品应运而生。实验室做质控的目的是为了监控检测系统的状态,因此选择质控品最重要的原则,就是如实地反映检测系统的实际状态。目前市场上一般包括厂家配套的质控品和第三方质控品,其中 ISO15189 更推荐使用第三方质控品


第三方质控市场现状

                  
长期以来,我国医疗机构临床实验室使用的质量工具--第三方室内质控,都被国外公司垄断,由于各种原因,国内介入这一细分领域的体外诊断企业少之又少。截至目前,我国临床诊断标准物质仍然处于起步阶段。

         
市场分类:
根据检测类型:免疫分析、临床化学、血液学和止血、分子诊断、微生物学
根据产品和服务:质量控制产品、数据管理解决方案、质量保证服务
根据最终用户:医疗机构、诊断实验室、学术机构
                  
两个问题需要注意:


非定值质控:定值控制品说明书上包含了一个很长的定值清单,它按照不同的检测系统进行排列,方便实验室从中寻找到适合自己检测系统的定值。这样的检测系统在国内被称为“封闭”系统。如果实验室确实完全使用了某个“封闭”检测系统,才可能从定值表中去寻找到对应的该检测系统的定值数据。大多实验室至今还是对使用的仪器和试剂分别选择,且各试剂厂商建议的校准品不一,实验室最后形成仪器、试剂和校准品的“个性化组合”检测系统。这种“个性化组合”检测系统在任何控制品公司提供的控制品定值表中,是找不到对应定值的,这就不能使用定值质控。
         
无注册证:国家食品药品监督管理总局于2013年4月24日发布了食药监办〔2013〕11号《国家食品药品监督管理总局办公厅关于可降解泪道栓子等53个产品分类界定的通知》。该文件第四条的第十八项:不作为医疗器械管理的产品(25个)中写到“非定值质控品:由血清或血浆制备。用于体外诊断试剂实验室检测的内部质量控制,观察和控制检测过程的精密度”。因此更根据国内法规规定,非定值控制品不作为医疗器械管理从而无需注册
                
国际市场:


数据显示,2020年全球质控市场为24.6亿美金,换算成人民币约为160亿元,其中原厂质控10亿以上,为42%。第三方质控中,其中伯乐全球销售额接近10亿美金,整体占比接近40%。



从单纯医疗机构使用的质控品来看,2021年,全球IVD质量控制市场的价值为11亿美元,折合人民币约75亿,预计市场将以5.5%的复合增长率(CAGR)增长。预计到2027年达到约16亿美元。

在国际市场,从学科类别来看,主要来自于免疫诊断和临床化学,占据55%的市场份额,分子诊断为17%,血液和微生物各占11%。
  
国内市场:


目前没有具体数据支撑,预估接近40亿人民币,厂家配套质控品和三方质控品各占 50%。第三方质控中,伯乐一家独大,占一半,整体市场占有25%,朗道(英国)占 7.8%,昆涞市占率 7.6%。国内质控市场得益于全面质控体系和检验结果互认,也得益于医疗行业的质量控制的逐渐重视程度,国内质控增速较快,达30%左右。

国内质控发展尤其是第三方质控,处于起步阶段,最为成熟的为临床化学,占到整体比例的20%,由于分子诊断的快速发展,和免疫分析达到同样15%的比例。从另外一个角度看,近几年POCT发展较为迅速,质控的重视程度也得到一定的提升。



国际质控品使用状况调查:
调查中有66.73%的实验室使用厂商提供的质控品,但是也有相当数量的实验室使用第三方质控品,例如有43.06%的实验室使用第三方液体定值质控品,也有31.02%的实验室使用第三方冻干定值质控品,还有19.80%的实验室使用第三方液体非定值质控品,也有9.39%的实验室使用第三方冻干非定值质控品。总体来说,使用第三方非定值质控品的比例不高。
         
国内质控品现状:对于国内医疗机构来讲,绝大多数质控品来自于试剂生产厂家,即原厂质控,占一半以上,部分第三方质控来自诸如伯乐或朗道,这两部分加起来,占国内超过80%的市场份额。国内的独立第三方质控(非仪器、试剂厂商,独立运作)处于市场初期阶段,国内第三方质控推广及进口替代还有很大的空间。        

国内主要第三方质控厂家盘点


1、上海昆涞(Pretrol)(上海润达)

上海昆涞生物科技有限公司成立于2013年,投资方为上海润达医疗科技股份有限公司。是国内最大的第三方独立质控品供应商,拥有的自有品牌 Pretrol 开发了全系列质控品,目前开发了 300 余项非定制值质控品,包括血液学、凝血、尿液常规、常规生化、血气与电解质、脑脊液生化、常规内分泌、常规肿标、特定蛋白、特殊免疫、特殊肿标、特殊生化、传染病血清学等,覆盖绝大部分常规医学检验项目。

Q-expert 质量管理软件不仅仅是一个质量控制(QC) 软件, 它更是一个质量管理(QM)的智能化处理平台。Q-expert 质量管理软件是中国临床实验室提升全面质量管理(TQM),贯彻运用 PDCA 循环,实现持续质量改进( CQI)的好工具。


QUALAB医学实验室质量管理生态体系,提出室内质控室间化,
ESFEQA是立足于德国,面向欧洲,覆盖全球的国际性的医学实验室外部质量评估计划,其已通过ISO 17043认可;   

ISO15189实验室认可服务团队:咨询服务的特点在于强调“授人与鱼不如授人与渔”。昆涞的咨询团队,帮助实验室提升自身能力,最终凭借自身的力量,完成ISO15189认可的过程。   
     
总结:国内最大的第三方质控供应商,品类广,项目全,软件强,价格高
         
2、标源(bioyuan)(郑州安图):  

安图自主研发能力强大,每年至少投入10―15%销售额用于研发团队。作为国产第三方质控,标源的售后团队依托于安图,对第三方质控的售后服务来讲,标源售后服务体系比较完整,可以用服务带动销售。


另外,标源产品全部为自主研发,遇到问题后改进速度快,对市场反馈速度快,更有利于与客户建立黏性。安图生物已上市质控品标志物涵盖免疫、生化、凝血、尿液和分子五大系列;获国内首款传染病复合质控品注册证;室间质评市场占有率处于国内领先地位。

标源在新冠质控传染病方面表现突出,在为用户提供产品技术服务的同时,安图生物还以提升中国临床实验室质量控制为使命,为临床实验室提供专业的质控产品、质控软件、ISO15189质量管理体系认可、质量教育等一系列质量控制服务。其中,BiQAS软件实现检验结果互认功能,软件平台已累计服务数千家医学实验室。

总结:传染病强,临检中心质控提供者

3、美乐(美康生物)

美乐品牌创立之时,更加注重医学实验室质量整体解决方案设计,并把国际知名质控产品和先进质量管理理念引入国内,为此制定了完善的医学实验室质量提升计划。从质量方针和质量目标的制定、质量程序的设计,到质量控制品、质量数据的管理分析、纠正和预防措施的实施、实验室人员能力提升等一整套解决方案,为实验室质量提升提供“路径”支持。  

目前产品涵盖生化类、尿液、免疫、凝血及传染病类型,并提供R-control 质量管理软件。美乐医学实验室认可(ISO15189)咨询计划采用”PDCA”循环,通过现场调研、阶段化的培训,使实验室通过持续改进不断提升实验室质量和能力。使实验逐渐达到ISO15189的要求。

美乐最新推出的尿液生化非定值质控品,包含国家室间质评尿液定量生化全部项目。液体质控,使用方便、均一性好;同时具有复合程度高、长效期、水平浓度分布合理等特点。   
  
尿液生化非定值质控品:13项尿液检测项目:包括尿钾(K)、尿钠(Na)、尿氯(Cl)、尿钙(Ca))、尿镁(Mg)、尿磷(P)、尿肌酐(CR)、尿素(Urea)、尿酸(UA)、尿葡萄糖(GLU)、尿总蛋白(UTP)、尿微量白蛋白(mALB)、尿淀粉酶。

美乐EQA系统:弥补地市级临检中心无法开展室间质评活动的空白,加强临检中心对所属实验室检验结果管控;同时推广室内质控室间化,助力检验结果互认。


总结:特殊生化非定值一枝独秀,15189服务崭露头角        

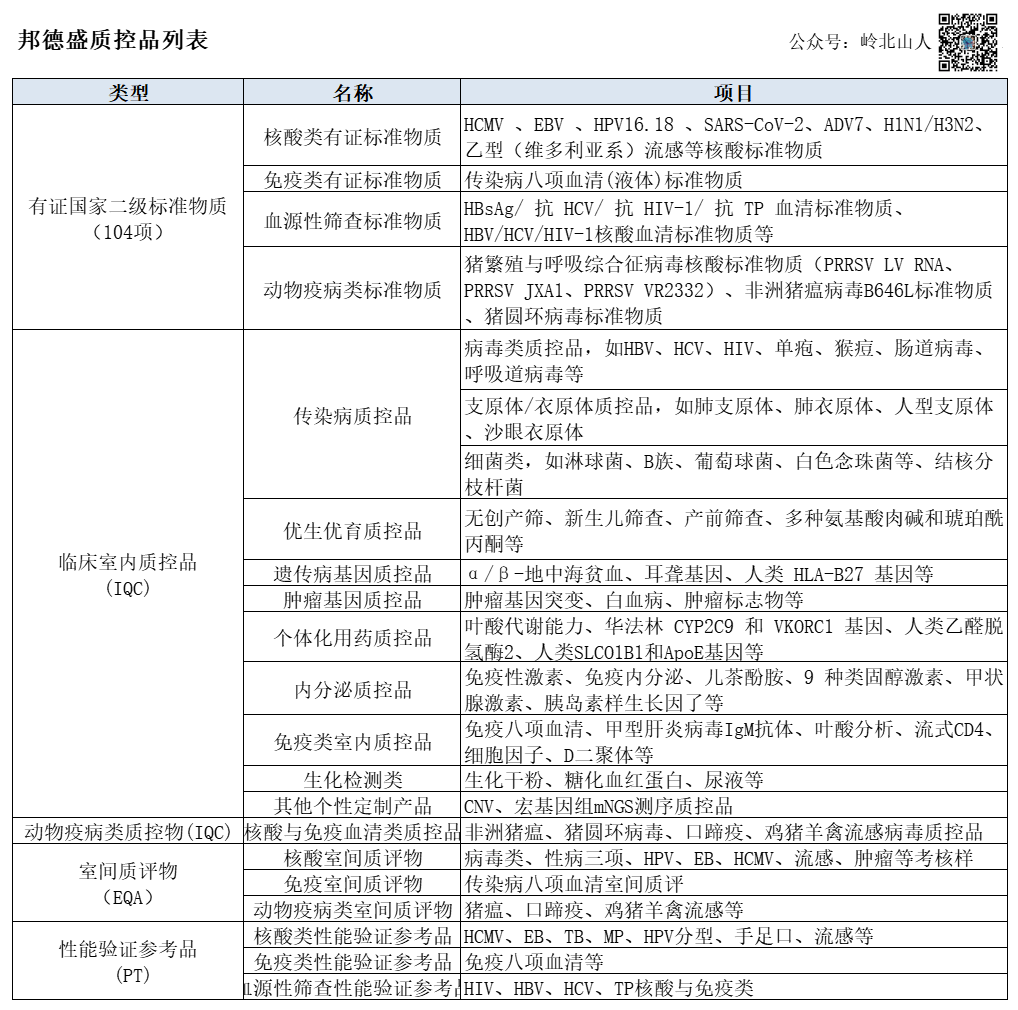
4、邦德盛


广州邦德盛生物科技有限成立于2015年,为国家高新技术企业、国内生物计量标准物质领先企业、广东省生物诊断标准物质技术研究中心。公司“以标准为引领,产业转化为先导,打造医疗器械全产业链创新服务平台”为宗旨,成立了医疗器械全产业链创新孵化及标准化研究技术中心,中心业务平台包括:医疗器械全产业链创新孵化平台、标准物质及第三方质控品标准化研究平台。

标准物质及第三方质控品标准化研究平台:集临床分子诊断类、免疫诊断学、临床生化检验、动物疫病类等生物诊断第三方质控品及标准物质研究、开发、生产、营销为一体;承担试剂销售、技术服务与合约开发为一体的专业化创新型高科技企业公司。

公司已研制获批100余项有证国家二级标准物质和2000余项第三方质控物,其中EBV DNA、HCMV DNA、HPV16DNA、HPV18 DNA、ADV7 DNA、H1N1 RNA、H3N2 RNA、IVB RNA、动物疫病类的猪繁殖与呼吸综合征病毒欧洲株(PRRSV LV)/美洲变异株(PRRSV JXA1)/美洲经典株(PRRSV VR2332)、猪圆环病毒 1 型(PCV1) / 2 型(PCV2)等品种的系列标准物质质量达到国际领先水平,多项为国内或国际首创。


总结:拥有核酸、免疫、测序、质谱、流式、病理和动物疫病类相关质控等系列质控平台。

特色产品:有证国家二级标准物质、系列性能验证参考品、分子诊断类质控品。


5、康彻思坦(北京万泰)


北京康彻思坦生物技术有限公司成立于2009年,是国内主要专注于第三方标准物质及血清盘的研发、生产和销售的高新技术企业。公司拥有专业的研发团队、生产体系和营销团队,共有近一百四十余项产品通过了国家权威机构审评,获得国家质量监督检验检疫总局颁发的《国家标准物质定级证书》。         
传染类(50项)
血筛四项(17项)
核酸(20项)
其他项目(32项)
免疫血清盘(20项)
核酸血清盘(5项)
         
总结:传染病王者,标准物质提供者
         
此外,还有诸如
菁良科技除常规肿瘤标志物外,涉及HPV基因分型和核酸检测的质控品
瑞亚力从进口代理涉足质控原料及IVD核心原料供应
亚辉龙并购昭蓝生物
可以看出,细分赛道其实还是很还是很热闹,只是很多没有关注……

小编尝试总结了一下当下市场常见的企业基本情况,以及优劣势,一家之言,仅供参考。
         


写在最后

        
随着国家对医疗机构之间的检验检查结果互通互认,室间质评的要求将会提高,不同医疗机构之间的质量控制水平,将决定检验结果互认是否能推行。而作为实验室所需的质控品,必将迎来大的需求。


当然,随着临床样本的检测质控要求提升,以及行业发展和检验实验室检验的水平提高,最终样本的质控环境将逐渐和“IFCC”的要求一致。在此大背景下,国内质控品的需求长期会大幅提升。
         
而更多的企业参与其中,为实验室提供更多的质量保障,给行业带来产品和服务之外,增加了企业和产品之间的差异化竞争格局,更灵活运用产品+服务的优势!
         
质控行业,我们共同关注!


资料来源:行业报告、各公司官网

客服热线
13986268233
关注我们:

扫一扫关注我们